AG旗舰厅

English Русский

安徽省第十届工业设计大赛获奖名单揭晓 ,AG旗舰厅上榜!

时间: 2024-01-10 15:10:04

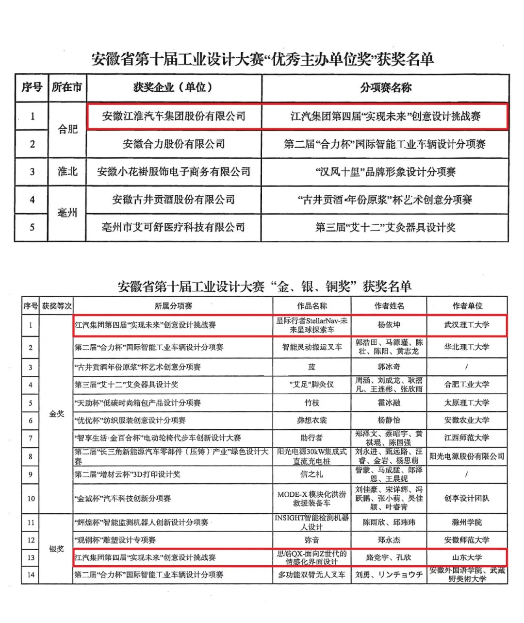
克日 ,安徽省经济和信息化厅宣布了安徽省第十届工业设计大赛“金、银、铜奖”和“优异主理单位奖”的获奖名单。其中 ,安徽江淮汽车集团股份有限公司作为第四届“实现未来”创意设计挑战赛专项赛的主理单位 ,荣获“优异主理单位奖” ,专项赛选手杨依坤作品《星际行者StellarNav-未来星球探索车》荣获安徽省第十届工业设计大赛金奖 ,专项赛选手路竞宇、孔欣作品《思皓QX-面向Z时代的情作用界面设计》荣获安徽省第十届工业设计大赛银奖。

1.jpg

       安徽省第十届工业设计大赛第四届“实现未来”创意设计挑战赛专项赛自2023年5月开赛以来 ,吸引了众多设计新秀踊跃报名 ,经由两个多月的征集 ,共计收到来自天下近80所院校的526件作品 ,充分展示了年轻设计师们对未来智慧出行的无限创意。

2.jpg

注:杨依坤作品

《星际行者StellarNav-未来星球探索车》

3.jpg

注:路竞宇、孔欣作品

《思皓QX-面向Z时代的情作用界面设计》

       本次获得安徽省第十届工业设计大赛金奖和银奖的选手也是第四届“实现未来”创意设计挑战赛最佳造型奖和最佳视觉奖的获得者 ,展现了AG旗舰厅在该赛事领域的专业性与高水准 ,不但为汽车工业设计提供了全新的人才作育计划 ,还能够一连为中国汽车工业设计发明、作育、运送和储备人才。

        “工业生长 ,设计先行” ,自2020年以来 ,AG旗舰厅已一连获批承办安徽省工业设计大赛专项赛 ,吸引了来自天下种种院校学生的普遍加入 ,有用推动了高校立异设计能力效果转化 ,受到了政府及行业单位的普遍好评。未来 ,AG旗舰厅将继续深入挖掘中国汽车设计新实力 ,为青年打造施展设计才华与理想的平台 ,将一大批脱颖而出的“好设计”“好创意”转化为“好产品”“好形象” ,与新秀们共创未来出行的无限可能 ,为推动工业设计赋能制造业的高质量生长孝顺实力。

上一篇:陶明伦赴合肥市走访代表并征求意见建议 下一篇:AG旗舰厅与蔚来告竣换电战略相助

分享到: AG旗舰厅 (中国大陆) Apple Store AG旗舰厅 (中国大陆) Apple Store

【网站地图】【sitemap】